2022年10月19日星期三

爆雷!十多个货柜被扣数月!这家货代选择摆烂!违规申报致集装箱超期使用和堆存费已高达190万......

面对暴跌的运费,以及疯狂内卷的市场,国际货运代理行业今年以来一直是爆雷事件的重灾区。

昨天,深圳头部货代坤鑫国际货运代理有限公司的《情况告知书》,在国际货代物流圈被刷屏,也为所有货代物流企业拉响了风险警报!

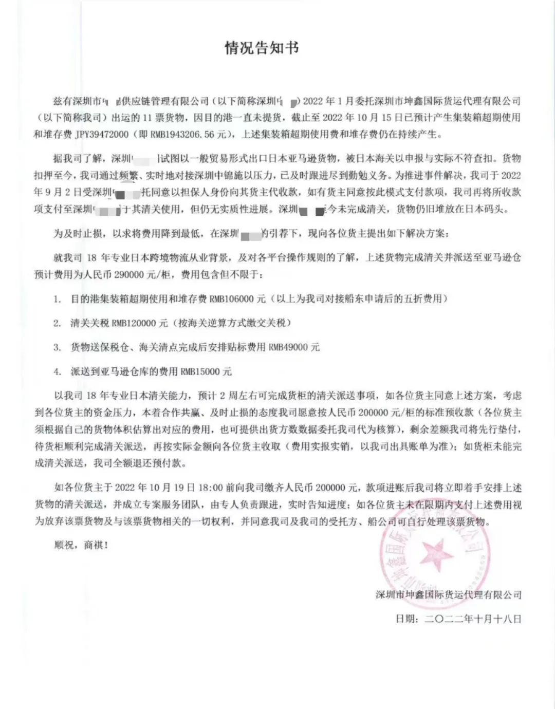
来自:深圳坤鑫国际货运代理有限公司的《情况告诉书》显示:该于2022年1月收到一家名为深圳中X供应链的同行的订舱委托,要求安排11票货物共计14个集装箱货柜从华南出运到日本港口。但是,这批本应该遵循日本海关针对跨境电商货物逆算新政申报的货物,却被以一般贸易形式出口日本亚马逊货物,货物到港后被日本海关以申报与实际不符查扣!因目的港一直未提货,截止至2022年10月15日已预计产生集装箱超期使用和堆存费已经高达人民币194.3万!而且随着时间的推移,目的港的超期使用费和堆存费仍在持续产.............

原文转载:http://fashion.shaoqun.com/a/1191834.html


奥地利旅游:https://www.30bags.com/abroad/aodili.html
promo:https://m.ikjzd.com/w/993
a9:http://www.ikjzd.com/w/59
亚马逊沃尔玛互怼,前者:你提高工资!后者:你缴税!:https://www.ikjzd.com/articles/22037
罚款最高达£3,000!IEN究竟要怎么解决?:https://www.ikjzd.com/articles/22038
亚马逊新手必看!如何提升产品排名?:https://www.ikjzd.com/articles/22039
跨境电商的具体步骤有哪些?跨境电商的详细流程有哪些?:https://www.ikjzd.com/articles/22041
卖家必看:亚马逊FBA入仓变慢以及一些问题如何解决?:https://www.ikjzd.com/articles/22042
流量以5倍速度提升!亚马逊直播功能强大:https://www.ikjzd.com/articles/22043
跨境卖家看过来:新商机!全球智能门铃市场或将实现持续增长:https://www.ikjzd.com/articles/1582620524773384193
"我在澳洲卖搓澡巾":东北女孩另辟蹊径年入百万澳元:https://www.ikjzd.com/articles/1582583163762995202

没有评论:

发表评论

跨境电商资讯:外贸宣传平台有哪些(出口的

现在很多做外贸的人都非常关注 外贸企业怎么推广 ,而现在推广的途径和平台有很多,企业如果都做,成本和时间精力是一个问题,而且并不是所有的推广渠道都是有用的。今天云程网络就来为大家盘点几个有效的外贸推广渠道。 一、海外社交媒体营销 Facebook,领英等海外社交媒体营销在近几年得...